
近日,王福俤教授和闵军霞教授团队在国际优秀学术期刊《美国科学院院报》PNAS (Q1) 在线发表了题为「SLC39A8-mediated zinc dyshomeostasis potentiates kidney disease」的研究论文。该研究首次揭示了金属离子转运体 SLC39A8 (ZIP8) 调控肾脏锌稳态干预肾脏疾病,在研究中利用多种肾脏疾病模型和转基因工具小鼠为急/慢性肾脏疾病的治疗提供了新靶点和新策略。
原文链接:
https://doi.org/10.1073/pnas.2426352122

肾脏疾病是影响人类健康的重要危险因素,其中急性肾损伤 (AKI) 是导致多器官衰竭最常见的病因,在危重症患者中具有较高的发病率和死亡率。此外,AKI 患者具有较高风险进展为慢性肾脏疾病 (CKD)、终末期肾病直至肾衰竭。目前,肾脏疾病的治疗大多仍针对于对生命体征的维持,靶向治疗的靶点选择和策略开发是亟待被解决的重要医学问题。
Figure 1
为攻克这一医学难题,王福俤/闵军霞教授团队通过深度分析 UK biobank 数据库,挖掘能影响肾脏疾病及肾病指标等 12 种项目的人类遗传 SNP 位点,搜寻可能的肾病治疗新策略。进一步对每一种疾病和病理表型 SNP 位点利用韦恩图交互分析,仅发现肾脏疾病及病理表型 12 个项目全部强关联的唯一 SNP 位点 ——rs13107325 SLC39A8 A391T。为研究该 SNP 位点所对应的突变基因在肾脏疾病中的具体功能,研究团队先后构建了全身 SLC39A8 A391T knock-in 小鼠,并发现该突变小鼠在缺血再灌注 (I/R)、横纹肌溶解 (RM) 诱导的 AKI 以及单侧输尿管结扎 (UUO) 和 5/6 肾切 (5/6-Nx) 诱导的 CKD 模型中都表现明显的保护作用 (如图 1 所示)。

▲图 1. 全身 SLC39A8 A391T knock-in 小鼠展现出抵抗肾脏疾病表型。(PNAS, Figure 1)
Figure 2
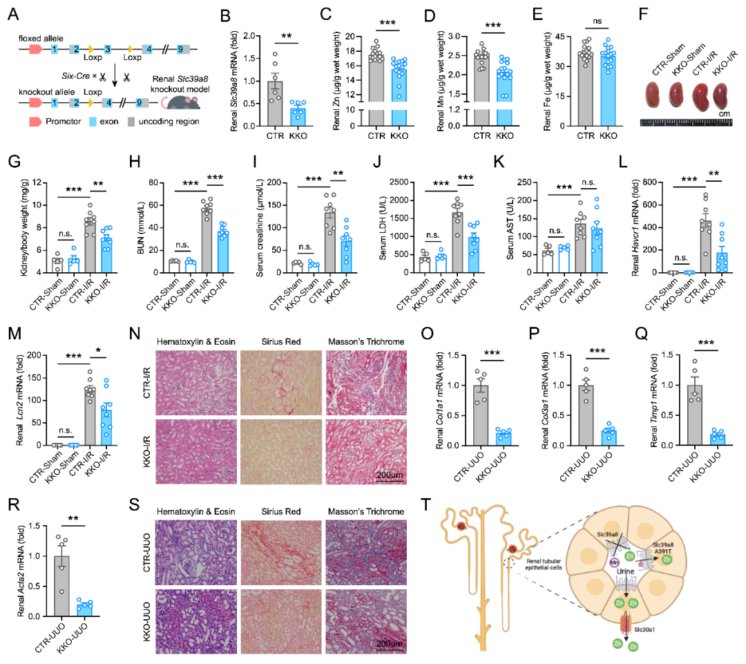
为了能进一步阐明肾脏的 SLC39A8 对于肾脏疾病的表型产生影响,而不是其他器官组织的 SLC39A8 引起的肾脏获益科学问题。研究人员构建了 Slc39a8 肾脏特异性敲除小鼠,同样发现 Slc39a8 肾脏特异性敲除小鼠也同样抵抗缺血再灌注 (I/R)、横纹肌溶解 (RM) 诱导的 AKI 以及单侧输尿管结扎 (UUO) 和 5/6 肾切 (5/6-Nx) 诱导的 CKD (如图 2 所示)。

▲图 2. Slc39a8 肾脏特异性敲除可缓解多种肾脏损伤(PNAS, Figure 2)
Figure 3
SLC39A8 是 SLC39A 家族中转运锌离子、锰离子和铁离子的多功能金属转运膜蛋白,明确其在肾脏疾病中调控哪种金属元素稳态来发挥作用是需要被阐明的科学问题。前期通过对 SLC39A8 A391T 全身突变小鼠以及 Slc39a8 肾脏特异性敲除小鼠的肾脏金属元素含量进行检测,发现突变小鼠和敲除小鼠的肾脏均表现出更低的锌离子水平和锰离子水平,并且 I/R 损伤会引起小鼠肾脏锌而不是锰离子明显升高。在以上这些研究结果的基础上,研究者分别对野生型小鼠给予标准锌膳食 (ND)、高锌膳食 (HZD)、低锌膳食 (LZD) 和高锰膳食 (HMD)、低锰膳食 (LMD) 后行 I/R 手术,结果发现低锌膳食 LZD 组干预小鼠显示出保护肾损伤的表型,而 HMD、LMD 喂养小鼠没有展现明显表型,提示 SLC39A8 通过调控肾脏锌稳态发挥关键作用。

▲图 3. 锌离子稳态在 I/R 诱导的 AKI 中发挥关键作用(PNAS, Figure 3)
Figure 4
为了能进一步明确肾脏局部的锌稳态改变影响小鼠肾损伤的敏感性,研究人员构建了目前唯一被发现的锌离子外排膜蛋白 Slc30a1 的肾脏特异性敲除小鼠,直接表现为肾脏锌含量显著蓄积。在 AKI 和 CKD 模型中,Slc30a1 肾脏缺失小鼠显示出更严重的肾损伤和纤维化水平。结果表明肾脏锌稳态失衡显著影响肾损伤和慢性肾病发展进程。

▲图 4. Slc30a1 缺失引起的肾脏锌过载加重小鼠肾损伤。(PNAS, Figure 4)
Figure 5
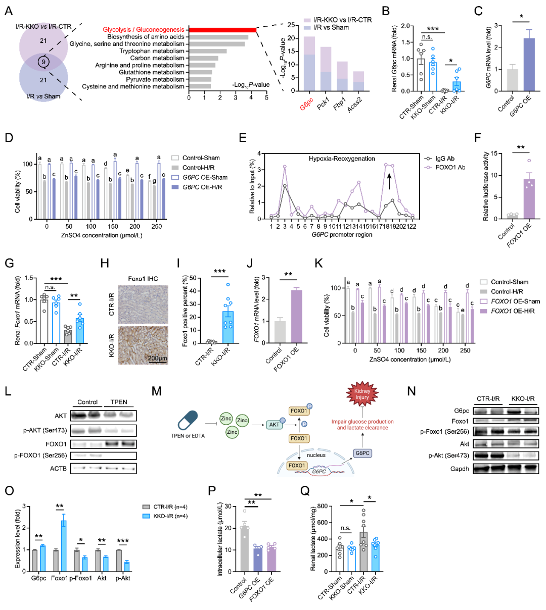
为挖掘 SLC39A8 影响肾脏疾病的具体机制,研究者对 Slc39a8 肾脏特异性敲除小鼠在 I/R 损伤下进行转录组测序分析,发现糖酵解/糖原合成通路显著变化,其中 G6pc 作为上调最明显的基因被关注。体外过表达 G6PC 的细胞系明显抵抗高锌毒性和细胞缺氧/复氧损伤。为了能进一步明晰 SLC39A8 是如何通过影响锌稳态来调控 G6PC 的表达水平,通过调研发现在肝脏中 FOXO1 是 G6PC 经典的转录调控因子,并且 FOXO1 在 Slc39a8 肾脏特异性敲除小鼠 I/R 引起的急性肾损伤模型中显著表达。利用体外系统研究者直接证明了在肾脏中 FOXO1 可以直接结合到 G6PC 的启动子区域调控转录,并且 FOXO1 过表达细胞系也展现出明显抵抗高锌毒性和细胞缺氧/复氧损伤表型。接下来,研究者还发现在锌离子螯合剂的作用下,AKT 水平明显下降,从而引起 FOXO1 水平上升而 p-FOXO1 水平下降。结果提示, SLC39A8 缺失引起肾脏锌下降,通过 Zinc-AKT-FOXO1-G6PC 调控轴发挥对肾脏疾病的影响。

图 5. Slc39a8 的肾脏缺失通过 Zn-FOXO1-G6PC 轴调控肾损伤(PNAS, Figure 5)
Figure 6
体内模型/动物模型验证 Zn-FOXO1-G6P 调控轴是否真实至关重要。为此,Slc39a8 肾脏特异性敲除的同时过表达 Foxo1 的小鼠,结果显示 Foxo1 的过表达可以在 Slc39a8 缺失的条件下更大程度的发挥肾脏保护作用。而高锌膳食可以阻止 Slc39a8 缺失以及 Foxo1 过表达所带来的保护效果。因此,动物模型充分验证了 Slc39a8 缺失引发的 FOXO1 改变是影响肾脏关键。

图 6.Foxo1 的肾脏过表达可以进一步挽救肾脏损伤。(PNAS, Figure 6)
Figure 7
在确认 SLC39A8-Zinc-AKT-FOXO1-G6PC 新调控机制后,临床转化成为该成果的关键环节。EDTA 金属离子螯合剂通过降低肾脏锌离子水平,改善了 I/R 诱导的 AKI 以及 UUO 引起的 CKD,为靶向肾脏锌水平治疗肾脏疾病的药物开发提供了坚实的理论依据。

图 7. EDTA 螯合锌离子减轻 AKI 和 CKD。(PNAS, Figure 7)
成果总结
-
阐明了肾脏金属转运蛋白 SLC39A8 通过锌稳态「SLC39A8-Zinc-AKT-FOXO1-G6PC 调控轴」发挥影响 AKI 和 CKD 肾病关键作用;
-
明确了分别抑制 SLC39A8、FOXO1、G6PC 等多个基因具有治疗肾病良好效果,提示这些基因具有成为药物靶点潜在价值;
-
针对肾细胞锌过载加重肾病新发现,证实了 EDTA 金属螯合治疗可显著缓解肾病进程,提出了靶向锌稳态失衡治疗肾病的颠覆性新策略,为肾病精准治疗带来新希望。
文章来源:丁香通